Deploy Label Studio Enterprise on Kubernetes

Deploy Label Studio Enterprise on a Kubernetes Cluster using Helm 3. You can use this Helm chart to set up Label Studio Enterprise for deployment onto a Kubernetes cluster and install, upgrade, and manage the application.

Your Kubernetes cluster can be self-hosted or installed somewhere such as Amazon EKS. See the Amazon tutorial on how to Deploy a Kubernetes Application with Amazon Elastic Container Service for Kubernetes for more about deploying an app on Amazon EKS.

warning

To install Label Studio Community Edition, see Deploy Label Studio on Kubernetes. This page is specific to the version of Label Studio.

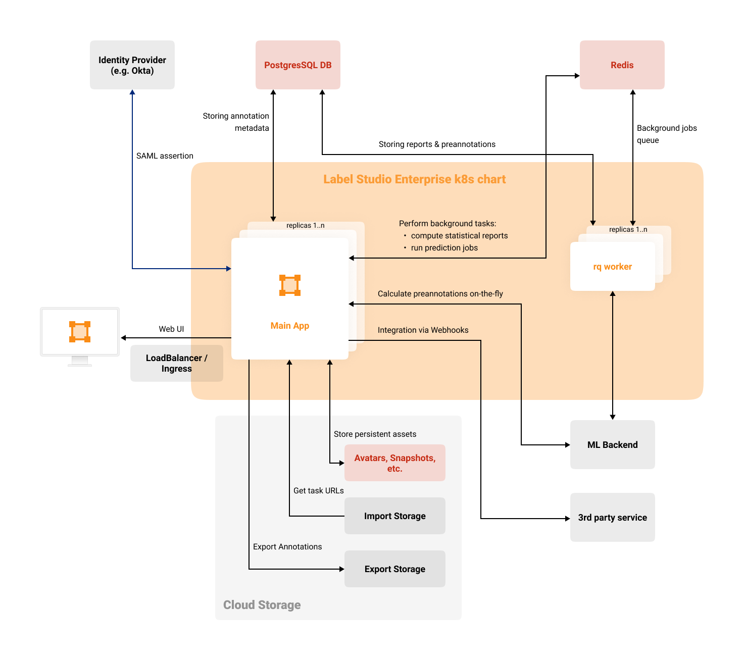
This high-level architecture diagram that outlines the main components of a Label Studio Enterprise deployment.

warning

Label Studio Enterprise 2.2.9 decommissioned MinIO as a service.

Label Studio Enterprise runs on Python and uses rqworkers to perform additional tasks. Metadata and annotations are stored in a bundled version of PostgreSQL that functions as persistent storage. If you host Label Studio Enterprise in the cloud, use persistent storage in the cloud instead of MinIO.

Install Label Studio Enterprise on Kubernetes

If you want to install Label Studio Enterprise on Kubernetes and you have unrestricted access to the internet from your K8s cluster, follow these steps.

  1. Verify that you meet the Required software prerequisites and review the capacity planning guidance.
  2. Prepare the Kubernetes cluster.
  3. Add the Helm chart repository.
  4. Configure Kubernetes secrets
  5. (Optional) Set up persistent storage.
  6. (Optional) Configure ingress.
  7. Configure a values.yaml file.
  8. (Optional) Set up TLS for PostgreSQL
  9. (Optional) Set up TLS for Redis
  10. Use Helm to install Label Studio Enterprise on your Kubernetes cluster.

If you use a proxy to access the internet from your Kubernetes cluster, or it is airgapped from the internet, see how to Install Label Studio Enterprise without public internet access.

Required software prerequisites

  • Kubernetes and kubectl version 1.17 or higher
  • Helm version 3.6.3 or higher
  • Redis version 6.0.5 or higher
  • PostgreSQL version 11.9 or higher

This chart has been tested and confirmed to work with the NGINX Ingress Controller and cert-manager. See Set up an ingress controller for Label Studio Kubernetes deployments for more on ingress settings with Label Studio.

Your Kubernetes cluster can be self-hosted or installed somewhere such as Amazon EKS.

Capacity planning

To plan the capacity of your Kubernetes cluster, refer to these guidelines.

Label Studio Enterprise has the following default configurations for resource requests, resource limits, and replica counts:

app:
  replicas: 1
  resources:
    requests:
      memory: 1024Mi
      cpu: 1000m
    limits:
      memory: 6144Mi
      cpu: 4000m

rqworker:
  queues:
    high:
      replicas: 1
    low:
      replicas: 1
    default:
      replicas: 4
    critical:
      replicas: 1
  resources:
    requests:
      memory: 256Mi
      cpu: 100m
    limits:
      memory: 1024Mi
      cpu: 1000m

Before you make changes to these values, familiarize yourself with the Resource Management for Pods and Containers guidelines in the Kubernetes documentation.

If you choose to make changes to these default settings, consider the following:

For this case Adjust this
More than 10 concurrent annotators Adjust the requests and limits for resources in the app pod
Increase fault tolerance Increase the number of replicas of app and/or rqworker services
Production deployment (replicas) Replicas equivalent or greater than the number of availability zones in your Kubernetes cluster

RQ worker replicas

The default queue is the most extensive queue. It is recommended to use 4 times more replicas for the default queue compared to the other queues. The other queues (critical, high, low) can have the same number of replicas. You can start with 1 replica for each of them.

Prepare the Kubernetes cluster

Before installing Label Studio, prepare the Kubernetes cluster with kubectl.

Install Label Studio Enterprise and set up a PostgreSQL and Redis databases to store relevant Label Studio Enterprise configurations and annotations using the Helm chart. You must configure specific values for your deployment in a YAML file that you specify when installing using Helm.

Add the Helm chart repository

Add the Helm chart repository to easily install and update Label Studio.

  1. From the command line:
    helm repo add heartex https://charts.heartex.com/
    helm repo update heartex
  2. If you want, check for available versions:
    helm search repo heartex/label-studio

Configure Kubernetes secrets

  1. Ensure that you have license key and Docker Hub credentials or request them from Heartex Team.
  2. Create a key to pull the latest Label Studio Enterprise image from the Docker registry. From the command line of your cluster, run the following:
    kubectl create secret docker-registry heartex-pull-key \
        --docker-server=https://index.docker.io/v2/ \
        --docker-username=heartexlabs \
        --docker-password=<CUSTOMER_PASSWORD>
  3. Create the Label Studio Enterprise license as a Kubernetes secret. You can specify it as a file or as a specific URL.
    From the command line, specify the license as a file:
    kubectl create secret generic lse-license --from-file=license=path/to/lic
    Or from the command line, specify the license as a URL:
    kubectl create secret generic lse-license --from-literal=license=https://lic.heartex.ai/db/<CUSTOMER_LICENSE_ID>

Configure values.yaml

You must configure a values.yaml file for your Label Studio Enterprise deployment. The following file contains default values for a minimal installation of Label Studio. This chart has been tested and confirmed to work with the NGINX Ingress Controller and cert-manager.

Example values.yaml file for a minimal installation of Label Studio Enterprise Enterprise:

global:
  image:
    repository: heartexlabs/label-studio-enterprise
    tag: REPLACE_ME
  
  imagePullSecrets:
    # Defined with earlier kubectl command
    - name: heartex-pull-key

  pgConfig:
    # PostgreSql instance hostname
    host: "postgresql"
    # PostgreSql database name
    dbName: "my-database"
    # PostgreSql username
    userName: "postgres"
    # PostgreSql password secret coordinates within Kubernetes secrets 
    password:
      secretName: "postgresql"
      secretKey: "postgresql-password"

  redisConfig:
    # Redis connection string
    host: redis://host:port/db

  # extraEnvironmentVars is a list of extra environment variables to set in the deployment, empty by default
  extraEnvironmentVars: {}
  # extraEnvironmentSecrets is a list of extra environment secrets to set in the deployment, empty by default
  extraEnvironmentSecrets: {}

enterprise:
   enabled: true
   # This value refers to the Kubernetes secret that you 
   # created that contains your enterprise license.
   enterpriseLicense:
      secretName: "lse-license"
      secretKey: "license"

app:
  # High Availability (HA) mode: adjust according to your resources
  replicas: 1
  # Ingress config for Label Studio
  ingress:
    enabled: true
    host: studio.yourdomain.com
    # You might need to set path to '/*' in order to use this with ALB ingress controllers.
    path: /
    # Annotations required for your ingress controller, empty by default 
    annotations: {}
# if you have cert-manager, uncomment the next section
#    tls:
#      - secretName: ssl-cert-studio.yourdomain.com
#        hosts:
#          - studio.yourdomain.com

# default compute resources run Label Studio Enterprise for a basic installation. adjust according to your business needs
  resources:
    requests:
      memory: 1024Mi
      cpu: 1000m
    limits:
      memory: 6144Mi
      cpu: 4000m

rqworker:
   # HA mode: adjust according to your business needs/resources
   queues:
      high:
         replicas: 2
      low:
         replicas: 2
      default:
         replicas: 2
      critical:
         replicas: 2

postgresql:
  enabled: false

redis:
  enabled: false

Adjust the included defaults to reflect your environment and copy these into a new file and save it as ls-values.yaml.

note

For more complex configurations, you can create your own file based on the list of all available Helm values.

Optional: set up TLS for PostgreSQL

To configure Label Studio Enterprise to use TLS for end-client connections with PostgreSQL, do the following:

  1. Enable TLS for your PostgreSQL instance and save Root TLS certificate, client certificate and its key for the next steps.
  2. Create a Kubernetes secret with your certificates, replacing <PATH_TO_CA>, <PATH_TO_CLIENT_CRT> and <PATH_TO_CLIENT_KEY> with paths to your certificates:
kubectl create secret generic <YOUR_SECRET_NAME> --from-file=ca.crt=<PATH_TO_CA> --from-file=client.crt=<PATH_TO_CLIENT_CRT> --from-file=client.key=<PATH_TO_CLIENT_KEY>
  1. Update your ls-values.yaml file with your newly-created Kubernetes secret:

note

If POSTGRE_SSL_MODE: verify-ca, the server is verified by checking the certificate chain up to the root certificate stored on the client. If POSTGRE_SSL_MODE: verify-full, the server host name will be verified to make sure it matches the name stored in the server certificate. The SSL connection will fail if the server certificate cannot be verified. verify-full is recommended in most security-sensitive environments.

global:
  pgConfig:
    ssl:
      pgSslMode: "verify-full"
      pgSslSecretName: "<YOUR_SECRET_NAME>"
      pgSslRootCertSecretKey: "ca.crt"
      pgSslCertSecretKey: "client.crt"
      pgSslKeySecretKey: "client.key"
  1. Install or upgrade Label Studio Enterprise using Helm.

Optional: set up TLS for Redis

To configure Label Studio Enterprise to use TLS for end-client connections with Redis, do the following:

  1. Enable TLS for your Redis instance and save Root TLS certificate, client certificate and its key for the next steps.
  2. Create a Kubernetes secret with your certificates, replacing <PATH_TO_CA>, <PATH_TO_CLIENT_CRT> and <PATH_TO_CLIENT_KEY> with paths to your certificates:
kubectl create secret generic <YOUR_SECRET_NAME> --from-file=ca.crt=<PATH_TO_CA> --from-file=client.crt=<PATH_TO_CLIENT_CRT> --from-file=client.key=<PATH_TO_CLIENT_KEY>
  1. Update your ls-values.yaml file with your newly-created Kubernetes secret:

note

In the case if you are using self-signed certificates that host cannot verify you have to set redisSslCertReqs to None

global:
  redisConfig:
    ssl:
      redisSslCertReqs: "required"
      redisSslSecretName: "<YOUR_SECRET_NAME>"
      redisSslCaCertsSecretKey: "ca.crt"
      redisSslCertFileSecretKey: "client.crt"
      redisSslKeyFileSecretKey: "client.key"
  1. Install or upgrade Label Studio Enterprise using Helm.

Use Helm to install Label Studio Enterprise on your Kubernetes cluster

Use Helm to install Label Studio Enterprise on your Kubernetes cluster. Provide your custom resource definitions YAML file. Specify any environment variables that you need to set for your Label Studio Enterprise installation using the --set argument with the helm install command.

note

If you are deploying to a production environment, you should set the SSRF_PROTECTION_ENABLED: true environment variable. See Secure Label Studio.

From the command line, run the following:

helm install <RELEASE_NAME> heartex/label-studio -f ls-values.yaml

After installing, check the status of the Kubernetes pod creation:

kubectl get pods

Restart Label Studio Enterprise using Helm

Restart your Helm release by doing the following from the command line:

  1. Identify the <RELEASE_NAME> of the latest Label Studio Enterprise release:
    helm list
  2. Restart the rqworker for Label Studio:
    kubectl rollout restart deployment/<RELEASE_NAME>-ls-rqworker
  3. Restart the Label Studio Enterprise app:
    kubectl rollout restart deployment/<RELEASE_NAME>-ls-app

Uninstall Label Studio Enterprise using Helm

To uninstall Label Studio Enterprise using Helm, delete the configuration.

From the command line, run the following:

helm delete <RELEASE_NAME>